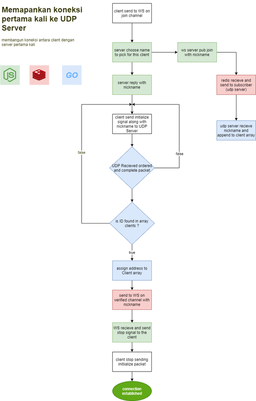
Warna hijau artinya tereksekusi di NODE JS.
Warna merah tereksekusi di Redis.
Warna biru tereksekusi di Golang.
Warna putih tereksekusi di C# (Client).
WS artinya websocket (NODE JS).
Kami menggunakan vultr.com untuk host golang UDP server dan NODE JS TCP server.
Kami juga menggunakan AWS untuk host redis servernya.
